喷头有哪些种类?
的有关信息介绍如下:喷头是喷灌系统最重要的部件,压力水经过它喷射到空中,散成细小水滴并均匀散落到它所控制的灌溉面积上,亦称为喷洒器。它的作用是将水流的压力能量转变为动能,喷射到空中形成雨滴,均匀分配洒布到灌溉面积上,对草坪进行灌溉。喷头可以安装在固定的或移动的管路上、行喷机组桁架的输水管上以及绞盘式喷灌机的牵引架上,并与其相匹配的机、泵等组成一个完整的喷灌机或喷灌系统。喷头性能的好坏以及对它的使用是否妥当,将对整个喷灌系统或喷灌机的喷洒质量、经济性和工作可靠性等起决定性作用。
可按不同的方法对喷头进行分类。如按喷头的工作压力(或射程)、工作特征和材质等对其分类,一般用得最多的有下列两种。
(1)按工作压力和射程分类
按工作压力和射程大小,大体上可以把喷头分为微压喷头、低压喷头(或称近射程喷头)、中压喷头(或称中射程喷头)和高压喷头(或称远射程喷头)4类,见表7-2。

表7-2 喷头按工作压力和射程分类表

表7-2 喷头按工作压力和射程分类表(续)-1
(2)按喷头的安装位置与地面的相对位置分类
①地埋弹出式喷头。是指除喷头盖以外,其余全部置于地下。在非工作状态下,喷头顶部与地面同高。在地面上运动、行走不产生障碍,不影响景观效果,不妨碍草坪修剪、清理机械的工作。在喷头工作时,依靠管道内的水压力使喷头转动部件弹出,将喷嘴伸出地面进行喷洒。当关闭水源,水压力消失,喷头转动部件在弹簧作用下缩回原位。不同草坪绿地可以选用不同弹出高度的地埋式喷头。高尔夫球场专用地埋式喷头还有许多附加物,如保护壳内排水装置、减压止溢装置、滤网等。
②地上式喷头。喷头安装在地面以上一定的高度,常见地上式喷头的类型主要是摇臂式喷头。由于地上式喷头必须有一从地下主管连接喷头的竖管,影响草坪养护管理机械工作,有碍草坪景观,一般较少使用。
(3)按结构形式和喷洒特征分类
按结构形式和喷洒特征,可分为旋转式(射流式)喷头、固定式(散水式、漫射式)喷头、喷洒孔管、脉冲式喷头等。
(4)固定式喷头
①特点。喷洒时其零部件无相对运动的喷头,称为固定式喷头。固定式喷头又称漫射式喷头或散水式喷头。它的特点是在喷灌过程中所有部件相对于竖管是固定不动的,而水流是在全圆周或部分圆周(扇形)同时散开。这样水流分散、射程短(5~10m)、喷灌强度大(15~20mm/h以上)。多数喷头的水量分布规律是近处的喷灌强度比平均喷灌强度高得多,因而使用范围受到很大的限制。但是其结构简单,没有旋转部分,工作可靠,而且要求的工作压力比较低,一般水滴比较细,所以常用在公园草坪适用于悬臂式喷灌机、中心支轴式喷灌机和平移式喷灌机上,以节约能源。
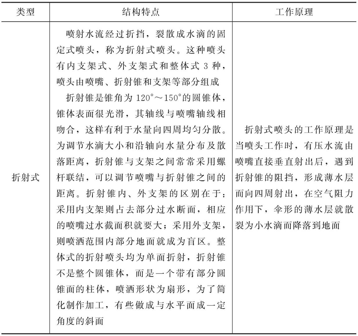
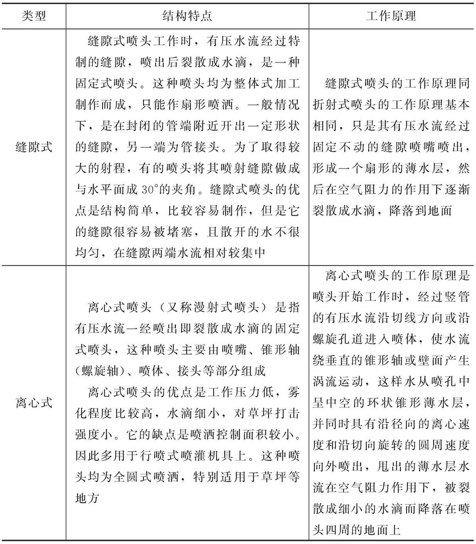
②类型。按固定式喷头的结构和喷洒特点可将其分为3类:折射式、缝隙式和离心式,其结构特点与工作原理见表7-3。

表7-3 固定式喷头的结构特点与工作原理

表7-3 固定式喷头的结构特点与工作原理(续)-1
固定式喷头的结构如图7-26、图7-27、图7-28所示。

图7-26 折射式喷头的结构

图7-27 缝隙式喷头的结构

图7-28 离心式喷头的结构
(5)旋转式喷头
①特点。旋转式喷头又称为射流式喷头,其特点是边喷洒边旋转,水从喷嘴喷出时成集中射流状,射程远,流量范围大,喷灌强度较低。旋转式喷头的共同缺点是当竖管不垂直时,喷头转速不均匀,因而会影响喷灌的均匀性。
②工作原理。喷头使压力水流通过喷管及喷嘴形成1股(或2~3股)集中水舌射出。由于水舌内存在涡流,水舌在空气阻力及粉碎机构(粉碎螺钉、粉碎针或叶轮)的作用下被粉碎成细小的水滴,又因喷管和喷嘴围绕竖轴缓慢旋转,这就使水滴均匀地喷洒在喷头的四周,形成一个半径等于喷头射程的圆形或扇形湿润面,达到灌溉的目的。
③类型。转动机构和扇形机构是旋转式喷头的重要组成部分,因此常根据转动机构的特点对旋转式喷头进行分类,常用的有摇臂式(撞击式)、叶轮式(蜗轮蜗杆式)和反作用式3种。
a.摇臂式喷头。由喷头体、摇臂转动机构、换向机构和旋转密封机构组成,如图7-29所示。喷头体包括空心轴、弯头、喷管、喷嘴和稳流器。空心轴在轴套内转动,要求摩擦小,所以空心轴一般为黄铜制成。弯头流道要求光滑平缓,以减少水力损失,其曲率半径与流道直径比为1∶3。为了消除水流进入弯头后产生的旋涡和流速分布的不均匀性,常在喷管内安装有稳流器。

图7-29 摇臂式喷头的结构
b.叶轮式喷头。是靠一个小喷管喷射出的水舌冲击一个叶轮带动喷头旋转。由于射流速度高,叶轮的转速高达1000~2000r/min,而喷头只要求0.20~0.35r/min,因此必须通过减速机构减速。常用的减速机构是二级蜗轮蜗杆减速(图7-30)。这种型式的喷头工作可靠,转速均匀,基本上不受振动、风力及安装是否水平等因素的影响,适用于喷管较长的远射程喷头。但结构比较复杂,造价高。

图7-30 叶轮式喷头的结构
c.反作用式喷头。通过水流反作用力获得驱动力矩,利用水流壁效应改变射流方向而旋转,如图7-31所示。

图7-31 反作用式喷头的结构
(6)孔管式喷头
孔管式喷头由一根或几根较小直径的管子组成,在管子的顶部分布一些直径仅为1~3mm的小喷水孔。根据喷水孔分布形式又可分为单列孔管和多列孔管两种。
(7)升降式喷头
升降式喷头由喷头和升降器两部分组成。喷头就是常用的摇臂式或叶轮式喷头,安装在升降器上。升降器由活塞、活塞挡环、升降套筒、导柱等组成,如图7-32所示。整个喷头安装在地下,上盖与地平面平齐,底部法兰与地下水管接通。工作时,压力水作用在活塞下面,把升降器、喷头连同上盖一起顶起。此时喷头并不喷水。当升到一定高度,导柱上端被固定的外壳挡住时,导柱和活塞挡环不再上升,而活塞和升降套筒仍继续上升,使活塞挡环与活塞分开。活塞上原来被活塞挡住

图7-32 升降式喷头的结构
的4个进水孔被打开,这时水就从活塞上的4个进水孔进水,通过升降套筒向喷头供水。喷头露出地面一定高度,开始喷水,在喷水过程中,活塞下部始终作用着水压力,使系统不会下降。当喷水完毕,切断压力水源,活塞下部的作用力消失,喷头在自重作用下降回地面以下。这种升降式喷头多用于运动场草坪地的喷灌和湿润地面。



