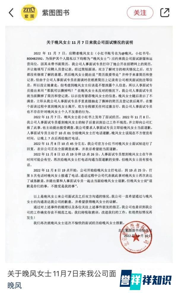
如何看待女子面试被面试官当面撕毁简历!公司回应:本意是销毁并无意侮辱对方这件事?
的有关信息介绍如下:这起事件中面试官当面撕毁简历的行为极不恰当,公司回应也未能有效化解矛盾,反映出职场礼仪缺失、沟通不畅及责任担当不足等问题。具体分析如下:


完善招聘流程,配备碎纸机等设备,确保敏感信息安全处理。
建立危机应对机制,事件发生后第一时间调查、回应,避免“甩锅”或模糊表述。
主动与求职者沟通,满足其合理诉求(如正式道歉、改进措施公示等),以诚意化解矛盾。

这起事件为职场各方敲响警钟:尊重是职场交往的底线,企业需以专业、诚信的态度对待每一位求职者,方能赢得信任与口碑。



