都美竹曝吴亦凡丑闻,吴亦凡回应私生活风波:没有诱奸
的有关信息介绍如下:2021年7月18日,都美竹发布长文控告吴亦凡,指控其存在不当行为并要求其退出娱乐圈;7月19日,吴亦凡回应称若存在诱奸行为会自己进监狱,工作室同步启动法律追责程序,但事件真相尚未明晰。 以下为事件详细梳理:
都美竹公开指控与舆论发酵2021年7月18日晚9:02,都美竹通过社交媒体发布长文,指控吴亦凡存在诱奸等不当行为,并宣称掌握足以让吴亦凡“坐10年牢”的资料。她要求吴亦凡在24小时内召开新闻发布会宣布退出中国娱乐圈并离开中国。这一指控迅速引发舆论关注,相关话题登上热搜榜。

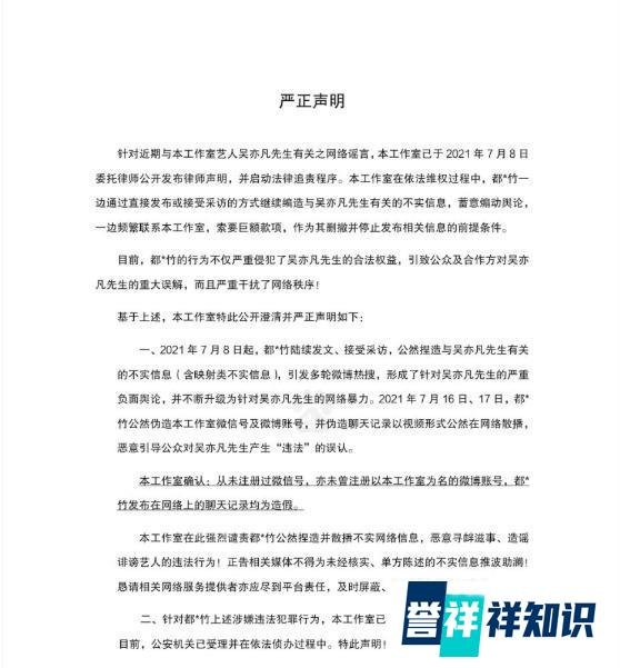
吴亦凡及工作室的回应7月19日,吴亦凡通过社交媒体回应称,此前未回应是因不想干扰司法程序,但沉默被造谣者利用。他明确表示:“如果有诱奸行为,会自己进监狱。”

事件影响与双方处境分析对都美竹的影响:都美竹在事件中表现出强硬态度,拒绝私下和解并持续公开指控,但其心理状态因网络攻击濒临崩溃。她选择“豁出一切”为自己讨说法,反映出受害者维权过程中面临的巨大压力。对吴亦凡的影响:无论事件最终结果如何,吴亦凡的公众形象已严重受损。其娱乐圈事业面临双重风险:轻则从流量顶端跌落,重则被行业彻底封杀,十余年积累的声誉与资源可能付诸东流。

事件现状与真相待明截至目前,事件仍处于混乱状态,双方各执一词且缺乏实质性证据公开。司法程序的介入虽为真相查明提供途径,但舆论场已对吴亦凡形成压倒性质疑。公众需保持理性,避免过早下结论,等待法律最终裁决。



