王一博韩红做公益被质疑,韩红回应:无愧于心,并否认救灾是作秀
的有关信息介绍如下:王一博和韩红在河南灾区做公益时被部分网友质疑作秀,韩红回应称“无愧于心”,否认救灾是作秀,并表示自己做认为对的选择,无愧于曾经身上的军装。


韩红发文回应质疑,称无论怎样,自己做认为对的选择,无愧于心,无愧于曾经身上的这身军装。
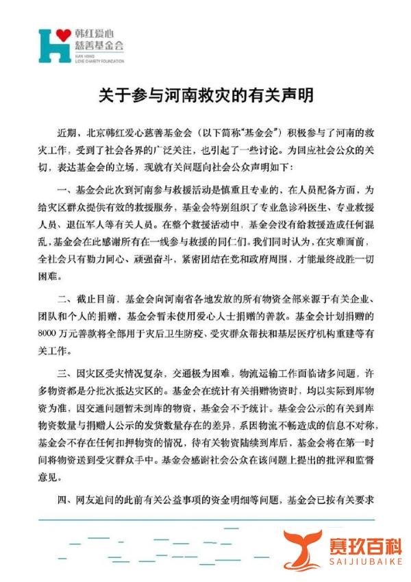
韩红的爱心慈善基金会也就参与河南救灾发表声明。

2020年疫情期间,韩红亲自到现场参与救援工作,累到消瘦。
事情快要结束时,韩红被一些网友投诉和抹黑,但最后调查发现韩红基金会公开透明,所有捐赠、收入、支出全部公开,每一笔账都有迹可循,经得起查阅和质疑。

许多人力挺韩红,认为时间是证明一切的良药,公道自在人心,成功的路上有小人挡路,但也正因如此让韩红更清白,希望她不要被影响,继续做自己该做的事。
希望韩红早日处理基金会审计问题,像救援工作一样,紧张有序及时准确地向社会公示,让质疑者被打脸。



